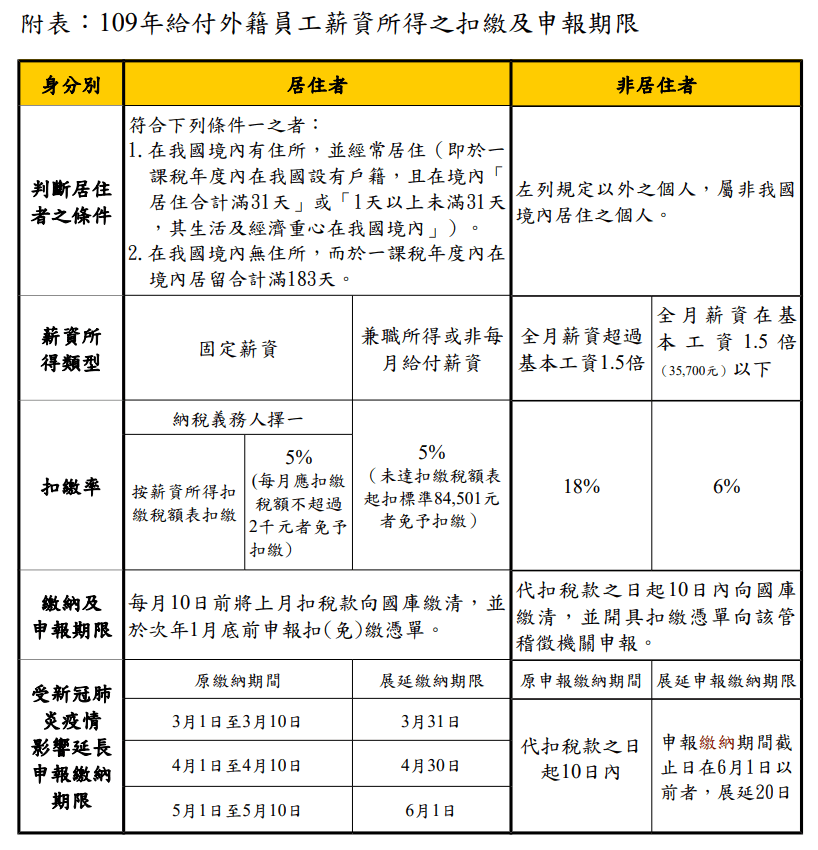
聘僱外籍員工(外籍移工)給付薪資所得時,扣繳義務人應區分所得人(外籍移工)之身分為我國境內「居住者」或為「非居住者」,分別按各類所得扣繳率標準第2條及第3條規定辦理扣繳及申報扣繳憑單。所得人為「居住者」或「非居住者」所適用之扣繳率、繳納代扣稅款及申報扣繳憑單的時限均不同(詳附表),請扣繳義務人留意依相關規定辦理。

財政部臺北國稅局表示,依所得稅法第7條及財政部101年9月27日台財稅字第10104610410號令規定:
- 我國境內居住之個人(居住者)係指「在我國境內有住所,並經常居住我國境內者」(即於一課稅年度內在我國設有戶籍,且在境內「居住合計滿31天」或「1天以上未滿31天,其生活及經濟重心在我國境內」)及「在我國境內無住所,而於一課稅年度內在我國境內居留合計滿183天者」;
- 而前開規定以外之個人,則屬非我國境內居住之個人(非居住者)。
該局進一步說明:
- 扣繳單位給付「居住者」薪資,扣繳義務人可按全月給付總額依薪資所得扣繳辦法之規定扣繳,或按全月給付總額扣取5%稅款,於每月10日前將上一月內所扣稅款向國庫繳清,並於每年1月底前將上1年內扣繳各納稅義務人之稅款數額,辦理扣繳憑單申報。
- 扣繳單位給付「非居住者」薪資,扣繳義務人應按給付額扣取18%稅款,若全月薪資給付總額在每月基本工資1.5倍(新臺幣35,700元)以下者,按給付額扣取6%稅款,於代扣稅款之日起10日內,將所扣稅款向國庫繳清,並辦理扣繳憑單申報。
該局進一步指出,為使扣繳義務人明確判斷聘僱之外籍員工為「居住者」或「非居住者」,以利扣繳作業,財政部67年1月20日台財稅第30456號函規定,可由外籍員工之護照簽證或居留證所載居留期間判斷。
- 其屬因職務或工作關係核准在我國居留在一課稅年度內滿183天者,自始即可按居住者扣繳率扣繳;如離境不再來我國時,其於一課稅年度在我國境內實際居留天數合計不滿183天者,再依非居住者扣繳率核計其扣繳稅額,就其與原扣繳稅額之差額補徵。
- 若外籍員工護照簽證所載居留期間不超過183天,或未提供居留證以證明其在一課稅年度將居留183天以上,扣繳義務人應按非居住者扣繳率扣繳,該外籍員工將來如在一課稅年度內在我國實際居留超過183天時,應依法辦理結算申報,並以原扣繳稅款抵繳結算申報之應納稅額。





